凤凰网:青岛职业技术学院荣获高校毕业生就业协会多项成果
https://qd.ifeng.com/c/8pkD7T3R4jk

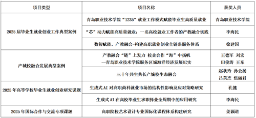
青岛职业技术学院获奖名单
近日,高校毕业生就业协会陆续公布了2025年度课题立项、产城校融合典型案例等项目评选结果,青岛职业技术学院在就业创业、产教融合实践、国际合作研究等领域多点突破,5项典型案例入选,3项课题成功立项。
在典型案例评选方面,学校实现了就业创业“集体+个人”双维度突破:《青岛职业技术学院“1235”就业工作模式赋能毕业生高质量就业》呈现了学校就业服务体系的系统性与实效性,为高职就业工作提供了可借鉴的模式范本,入选2025届毕业生就业创业工作集体典型案例;信息学院李海民、就业处徐建国双双入选个人典型案例。同时,学校持续深耕区域协同育人,生物与化工学院报送的《产教融合“链”上发力 校企合作“海”中扬帆——青岛职业技术学院服务区域海洋经济发展纪实》、海尔学院报送的《三十年共生共长产城校生态融合》两项案例入选产城校融合全国典型案例。
在课题研究方面,商学院孔懿主持的《生成式AI对高职商科就业市场的结构性影响及应对策略研究》、信息学院李海民主持的《生成式AI在高校毕业生求职择业全周期中的应用研究》获2025年度高等学校毕业生就业创业研究课题项目一般项目立项;艺术学院姜颖道主持的《高职院校艺术设计专业国际化课程体系构建研究》获2025年度国际合作与交流专项一般课题立项。
据悉,高校毕业生就业协会作为民政部登记、教育部主管的全国性行业协会、国家一级社会团体,长期致力于服务高校毕业生高质量就业,是联结政府、高校、企业与毕业生的关键桥梁纽带。此次多项成果,标志着青岛职业技术学院在就业服务、产教融合及教学科研等方面获得了行业高度认可。学校将以成果为契机,进一步聚焦国际视野培育、数智技术赋能、产教深度融合三大发展方向,持续完善“教研促教学、实践育人才”的良性机制,为培养更多具备全球竞争力的高素质技能人才、服务国家战略与区域经济社会高质量发展贡献更大力量。