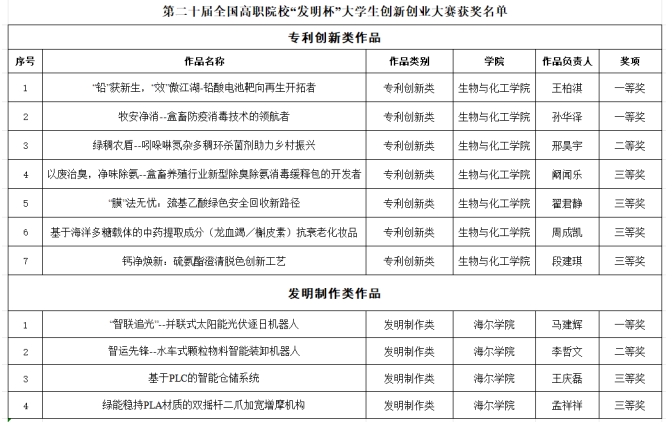
近日,第二十届全国高职院校“发明杯”大学生创新创业大赛圆满结束。我校以生物与化工学院、海尔学院为主组成的参赛团队,经学校初赛、网评复赛、全国总决赛等多个比赛环节脱颖而出,最终斩获一等奖3项、二等奖2项、三等奖6项的优异成绩。

本届大赛由中国发明协会主办,国家知识产权局专利局人事教育部指导,中国发明协会高等职业院校发明创新分会、河南工业职业技术学院承办。以“知识产权推动创新 科学技术推进文明”为主题,旨在搭建大学生科技创新交流平台,激发青年学子的发明创造热情,促进科技成果转化应用。
近年来,学校始终将创新创业教育融入人才培养全过程,通过系统化训练、项目化实践,持续激发大学生创新活力与创业潜能,着力构建大学生科技创新的良好环境。未来,学校将继续以大赛为抓手,持续优化创新生态,促进学校科技创新成果的转化应用,全面推进科技创新和人才培养高质量发展。
(责任编辑 董雷萍)